当前,我国城市发展已进入从外延扩张转向内涵提升、从单体城市竞争转向区域协同发展的新阶段。《中共中央关于制定国民经济和社会发展第十五个五年规划的建议》明确指出,要“加快城市群一体化和都市圈同城化,优化城市规模结构,促进大中小城市和小城镇协调发展、集约紧凑布局”。为此,山东大学充分发挥在城市规划与治理、区域经济发展等多学科领域的深厚积淀,以及长期深耕齐鲁、服务国家战略的实践经验,特设计本专题培训。专题立足前沿理论与国内创新实践,特别融入济南、青岛近年来在城市结构优化与都市圈协同发展方面的创新模式与最新经验,旨在全面提升学员在都市圈战略规划、空间结构优化、协同机制设计与跨域项目推动等方面的综合能力,切实推动城市结构优化和区域协调发展迈向更高效、更包容、更可持续的新阶段。
核心课程
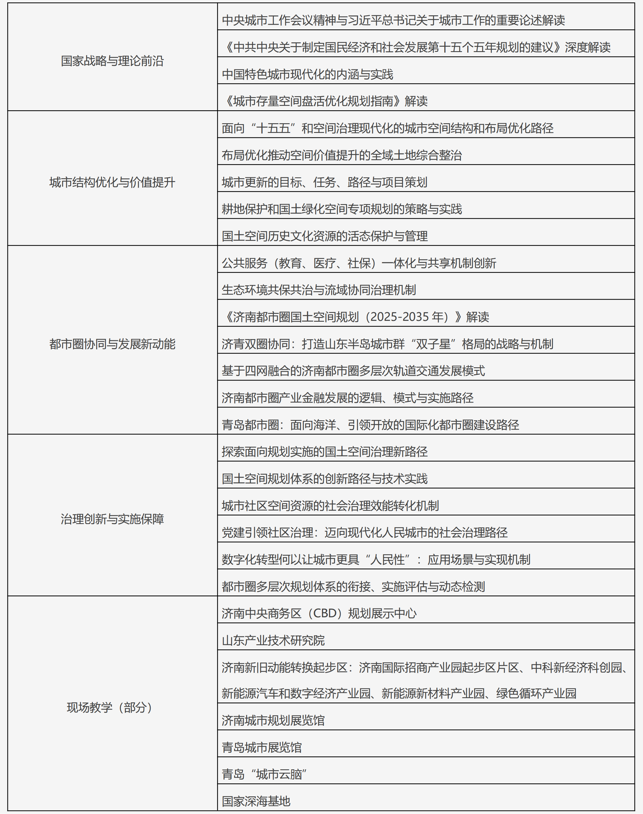
(课程仅供参考,具体方案可根据委托单位需求量身定制)

培训师资
以山东大学相关领域权威教授、专家为主,广泛邀请国内知名学者、资深管理者及政策制定者等联合授课。
培训方式
面授教学(理论讲授、案例教学、现场教学等)、线上教学、线上与线下混合式教学、送教上门等多种选择。
联系我们
咨询热线:0531-88362728
学院官网:www.wljy.sdu.edu.cn
学院公众号